注意:这不是停产,这是撤退;这不是搬迁,这是结束。
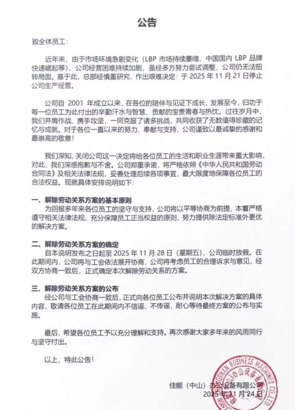
在11月24日,网上流传的公司公告:日本在广东中山的佳能打印机工厂就要关闭了,还盖了章:


佳能中山工厂公告分析:
(1)强调的是:“停止生产经营 + 正式关闭”。
这意味着:这不是工厂搬迁、也不停产,而是——彻底退出、彻底关门、彻底解散。工厂正式关闭意味着佳能中山工厂会启动清算、所有员工合同要全部解除,设备、厂房都会出售,营业执照也会注销。
(2)补偿金“不会低于法定标准”
因为是关厂清算,所以所有劳动合同必须解除、所有补偿必须发放,它就必须按N+1或更高标准执行。通过工商信息查询来看,佳能中山工厂大概还有1600多人。我算了一下,一个在佳能干了24年的老员工,哪怕工资是6500,也能拿到近16万的补偿金。当然新员工会低点,大概2-3万补偿金。

(佳能中山工厂还有1600多人参保)
2022年,珠海佳能工厂关的时候,所有员工拿到了(N+1) + 特别补偿金,并且提供了“特殊假期”和“再就业培训”等,所以中山佳能工厂大概率会参考珠海那边。
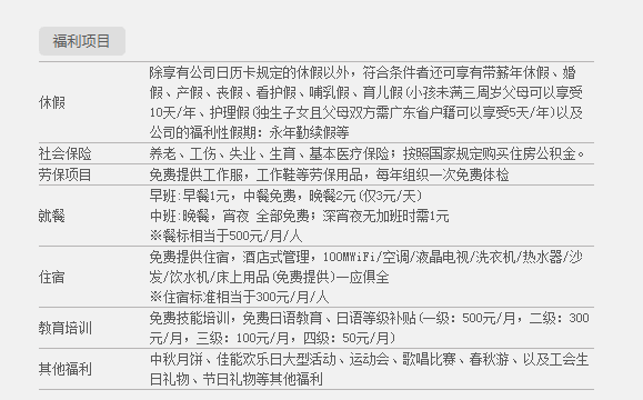
佳能工厂福利待遇

(工商信息显示佳能中山工厂成立于2001年)
佳能中山工厂工厂成立于2001年,建厂已经24年了,据传巅峰时期上万人同时在里面上班,进厂都要排队体检,现在大概还剩1600多人,好多人都在这里干了10-20年。
不过说实话,佳能中山工厂的福利待遇确实好,各种休假、培训、住宿都有,还有免费的日语培训,到点就发工资,从不拖欠,雷打不动,员工都有五险一金,而且这个工厂没有离职难,不想干了随时可以走,就算是自离了,也不会少劳动者一分钱。
(图为佳能中山工厂的其他福利待遇)
工厂关闭原因分析:
(1)土地、人力成本翻倍
中山佳能工厂主要生产的是激光打印机,对人工成本和供应链非常敏感,这十多年,中山地区的土地、人力成本比十年前翻了好几倍。佳能在越南就开了新工厂,主要是生产喷墨打印机和激光打印机的,而且越南那边的工资比西部和广东都便宜很多,3-4K就能招个工作,但这个价在国内很难找到人了。
(2)佳能去风险化
美国关税战对日企供应链的影响是巨大的,跟苹果要求富士康搬家一样,佳能也在去风险化。现在越南、泰国、马来西亚工厂成本低得多,大量订单往那边走。
(3)国产化替代
这两年佳能打印机市场也萎缩了不少,市场竞争也激烈。以前打印机市场都是外企佳能、惠普的天下,现在则是联想、奔图这些本土平品牌的天下了,有数据显示,在某些细分领域,国产打印机的已经超过了50%。
写在最后:

佳能中山工厂曾经是当地最大的工业企业之一,他们严格遵守劳动法,也是他们促进了大陆企业更正规的发展。当那份停产通知一贴出来,感觉不只是一个工厂关门了,而是一个时代、一段青春,彻底地画上了句号。
源自:卢松松



